搜索
网站首页
关于协会
协会简介
协会章程
协会文化
组织架构
荣誉资质
业务范围
入会流程
下载专区
资讯中心
行业动态
公告通知
协会新闻
政策法规
智库中心
行业专家
知识库
党群建设
党建工作
中央精神
专业服务
证书查询
企业资质认证
人才培训认证
会员天地
会员中心
会员动态
联系我们
证书查询跳转
在线咨询
联系电话
0731-85260807
扫一扫
返回顶部
智库中心
智库中心
行业专家
知识库
热门关键词
协会章程
入会流程
联系我们
湖南省暖通空调制冷协会
咨询热线:0731-85260807
联系手机:19198098866
公司官网:www.hnhvacr.com
公司地址:长沙市解放西路188号 IFS国金中心T1写字楼37楼3702室
湖南省暖通空调制冷协会
全国联系电话:
0731-85260807
知识库
当前位置
>
网站首页
>
智库中心
>
知识库
>
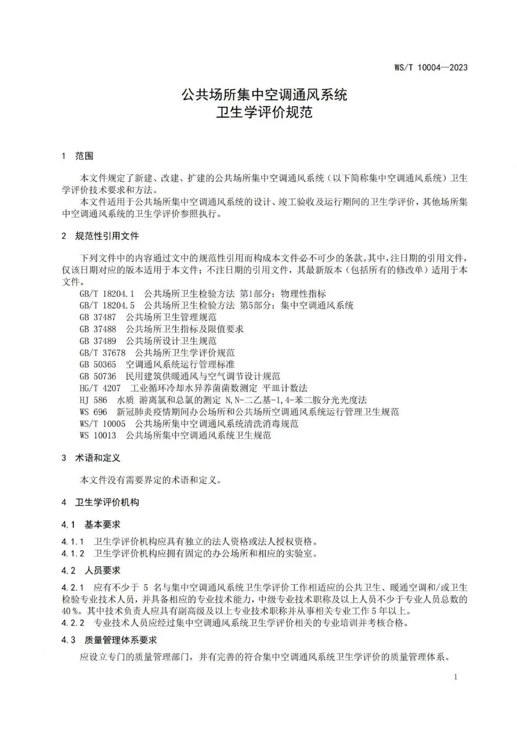
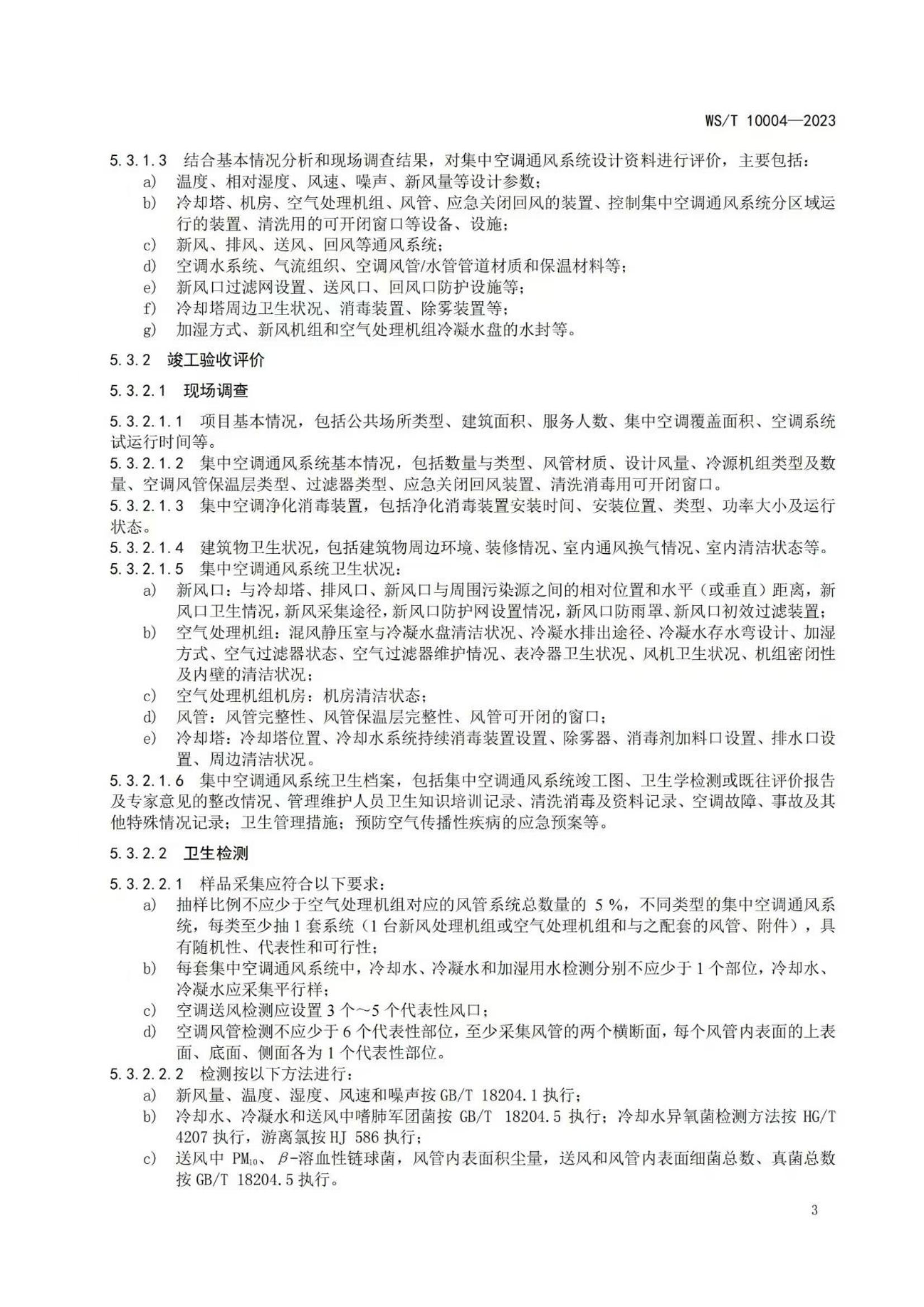
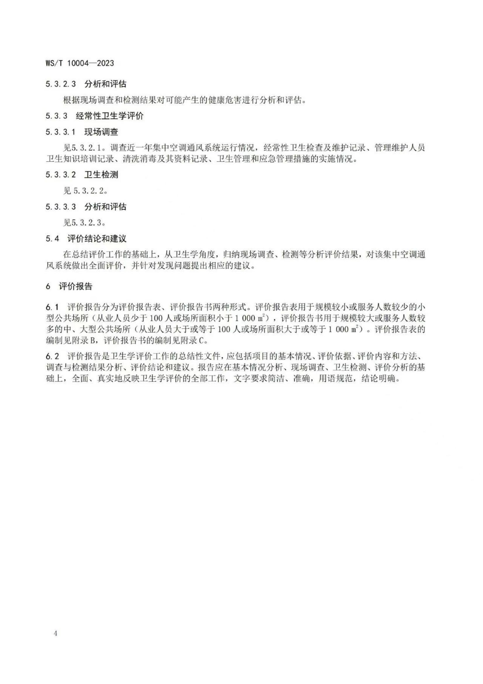
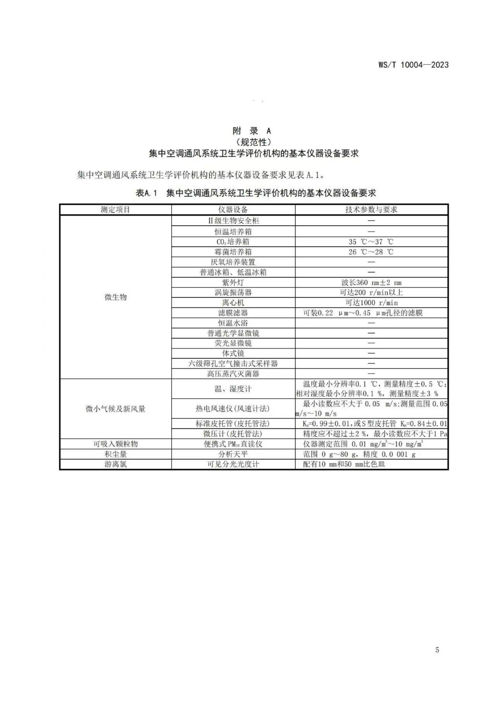
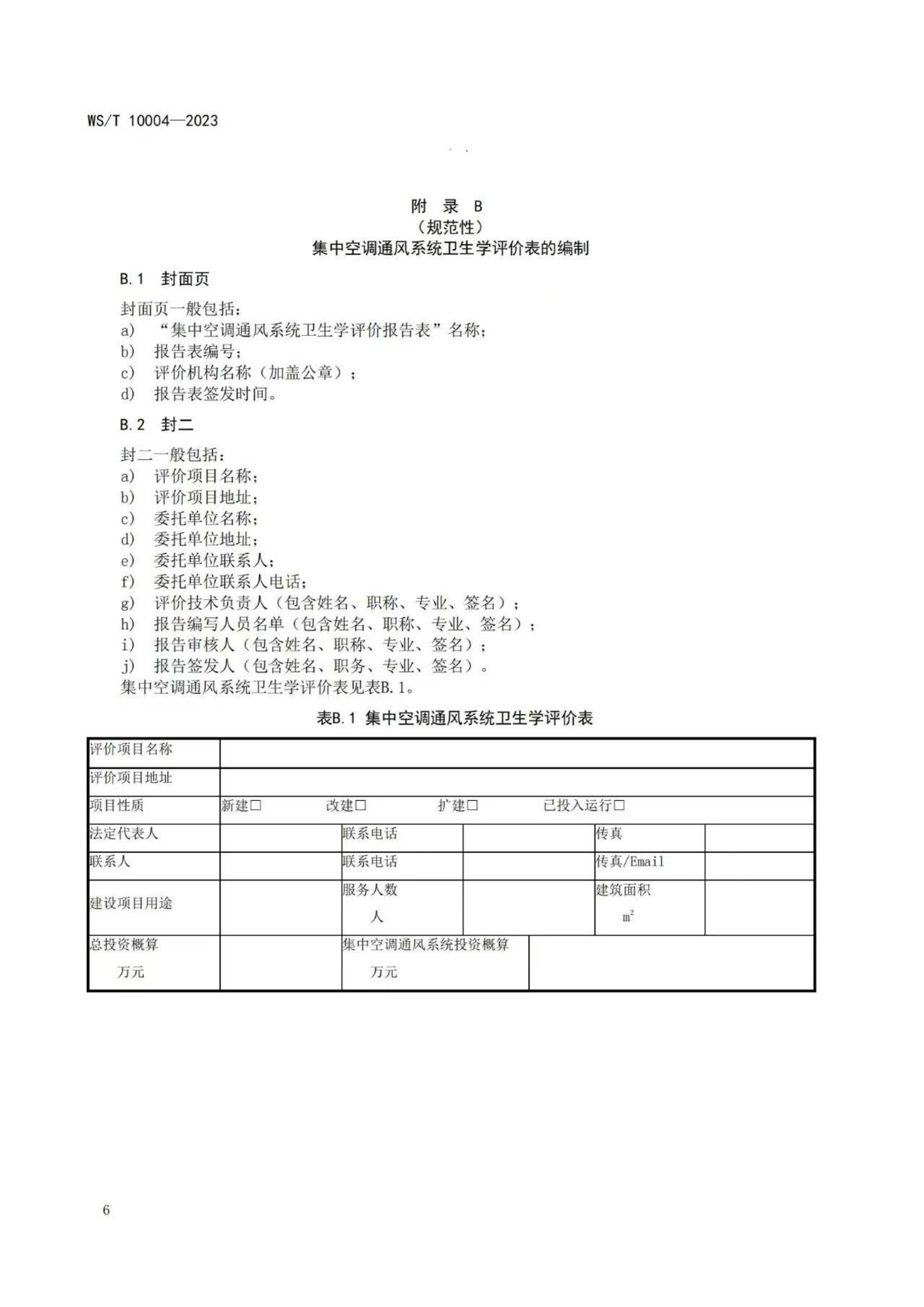
WS10004-2023公共场所集中空调通风系统卫生学评价规范
WS10004-2023公共场所集中空调通风系统卫生学评价规范
来源:本站 浏览:2667 发表时间:2025-04-27
文章标签
文章分享
上一条:
DB43T1175-2019《集中空调通风系统清洗消毒服务规范》
下一条:
WS10013-2023《公共场所集中空调通风系统卫生规范》